开启辅助访问
浅色 暗色
随便看看

 找回密码
 注册

QQ登录

只需一步,快速开始

扫一扫,访问移动社区

搜索
英语家园 门户 心情驿站 查看主题

中美核心技术竞赛的关键:无关金钱,无关时间,而在于……

发布者: david | 发布时间: 2018-8-16 12:11| 查看数: 1191| 评论数: 0|帖子模式



来源:公众号“老和山下的小学僧”

有一种说法称,在全球核心技术的竞争中,世界上只有两个国家,“中国”和“外国”。这句话的意思是中国想要在所有行业都做到最牛,只要一个行业做不到第一第二就不能接受,然后陷入自我否定的怪圈。最近针对半导体芯片行业的巨大争论尤其体现了这点。

那么,中国半导体产业的发展水平到底如何?本文从材料技术切入,讲到半导体和芯片加工技术,文章认为,在高端材料和芯片制造的核心技术上,中国与外国差距依然很大,面对技术封锁和壁垒,光靠烧钱是没用的,还需要长时间的艰苦探索和基础科学的人才积淀。

正文:

在中国和“外国”这两国的较量中,究竟哪一国更占上风?有说中国吊打外国,有说外国轻松把中国摁在地上摩擦,双方都列举了林林总总的例子,整得我们吃瓜群众一脸懵逼。当然,中间派肯定说两国各有利弊,但这结论虽然正确却没啥营养。想要在中外两国这个话题上显得有见识,得先搞明白啥是技术?

一、核心技术到底是个啥?

把技术分分类,第一类姑且叫“可山寨技术”,或者叫“纯烧钱技术”,有人喜欢往左边烧,有人喜欢往右边烧,于是就烧出了不同的应用技术。这本质上是用旧技术整合出新玩意儿,比如,美帝登月的土星五号,土工的跨海大桥,小胡子的鼠式坦克,甚至包括中国长城和埃及金字塔。打个比方,这有点像吉尼斯纪录:最长的头发,最长的指甲,等等……这类东西,只要钱到位,搁谁都烧的出,关键看有没有需求,所以这些也可以叫应用技术。



比如这种架桥机,几个工业大国都能搞,但搞出来只能当玩具,只有土工搞出来才赚钱。

土工发家后,迸发出海量需求,推动各种烧钱的应用技术井喷,赚了钱又可以孜孜不倦地完善各种细节,于是,可以不吹牛的说,中国的应用技术已经和整个外国平起平坐。

第二类技术暂且叫“不可山寨技术”,或者叫“烧钱烧时间技术”,任何牛逼设备,你拼命往细拆,最终发现都是材料技术。

做材料和做菜差不多,番茄炒蛋的成分可以告诉你,但你做的菜就是没我做的好吃,这就是核心技术。 除了生物医学之外,核心技术说到底就是材料技术。看一串例子:

发动机,工业皇冠上的明珠,是土工最遭人诟病的短板。其核心技术说白了就是涡轮叶片不够结实,油门踩狠了就得散架,无论是航天发动机、航空发动机、燃气轮机,只要带个“机”字,土工腰杆都有点软。

材料技术除了烧钱、烧时间,有时还要点运气。还是以发动机为例:金属铼,这玩意儿和镍混一混,做出的涡轮叶片吊炸天,铼的全球探明储量大约2500吨,主要分布在欧美,70%用来做发动机涡轮叶片,这种战略物资,妥妥被美帝禁运。前几年在陕西发现一个储量176吨的铼矿,可把土工乐的,马上拼了老命烧钱,这几年苦逼生活才有了起色。



稀土永磁体,就是用稀土做的磁铁,能一直保持磁性,用处大大的。高品位稀土矿大多分布在中国,所以和“磁”相关的技术,土工比美帝还能嘚瑟,比如核聚变、太空暗物质探测等。据说,土工前几年也对美帝禁运,逼得美帝拿铼交换,外加陕西安徽刨出来的那点铼,J20的发动机才算有些眉目。



作为“工业之母”的高端机床,土工基本和男国足一个水平,只能仰望日本德国瑞士。材料是最大的限制之一,比如,高速加工时,主轴和轴承摩擦产生热变形,导致主轴抬升和倾斜,还有刀具磨损,等等,所以对加工精度要求极高的活,土工还是望“洋”兴叹。



光学晶体,土工的部分产品还能对美帝实施禁运,所以和光相关的技术都不弱,比如激光武器、量子通信。气动外形,得益于钱学森那辈人的积淀,与之相关的技术也是杠杠的。



如果我们继续罗列,就会发现,应用宽泛的基础性材料,中国还是落后外国,应用相对较窄的细分领域,中国逐渐领跑。

小盆友们坐端正,重点来了!这种关键核心材料,全球总共约130种,也就是说,只要你有了这130种材料,就可以组装出世界上已有的任何设备,进而生产出已有的任何东西。

人类的核心科技,某种程度上说,指的就是这130种材料,其中32%国内完全空白,52%依赖进口,在高端机床、火箭、大飞机、发动机等尖端领域比例更悬殊,零件虽然实现了国产,但生产零件的设备95%依赖进口。这些可不是陈芝麻烂谷子的事情,而是工信部2018年7月发布的数据,还新鲜着呢。

核心材料技术,说一句“外国仍把中国摁在地上”,一点都不过分。这其实很容易理解,毕竟发家时间不长,而材料技术不但要烧钱,更要烧时间。

这里得强调一下,应用技术并不比核心技术不重要,它需要资金、需求和社会实际情况的结合,虽然外国有能力烧,但也许一辈子都没机会烧。这儿肯定有人抬杠了:人家只是不愿意烧,不然分分钟秒杀你!呵呵,如果强行烧钱,后果参照老毛子。

磨叽半天,该回正题了,半导体芯片之所以难,是因为它不但涉及海量烧钱的应用技术,还有众多烧钱烧时间的材料技术。为了便于小盆友理解,这话得从原理说起。

二、芯片原理和量子力学

很多文盲觉得量子力学只是一个数学游戏,没有应用价值,呵呵,下面咱给计算机芯片寻个祖宗,请看示范:

导体,咱能理解,绝缘体,咱也能理解,小盆友们第一次被物理整懵的,怕是半导体了,所以先替各位的物理老师把这债还上。

原子组成固体时,会有很多相同的电子混到一起,但量子力学认为,2个相同电子没法待在一个轨道上,于是,为了让这些电子不在一个轨道上打架,很多轨道就分裂成了好几个轨道,这么多轨道挤在一起,不小心挨得近了,就变成了宽宽的大轨道。这种由很多细轨道挤在一起变成的宽轨道就叫能带。

有些宽轨道挤满了电子,电子就没法移动,有些宽轨道空旷的很,电子就可自由移动。电子能移动,宏观上表现为导电,反过来,电子动不了就不能导电。

好了,我们把事情说得简单一点,不提“价带、满带、禁带、导带”的概念,准备圈重点!

有些满轨道和空轨道挨的太近,电子可以毫不费力从满轨道跑到空轨道上,于是就能自由移动,这就是导体。一价金属的导电原理稍有不同。

但很多时候两条宽轨道之间是有空隙的,电子单靠自己是跨不过去的,也就不导电了。但如果空隙的宽度在5ev之内,给电子加个额外能量,也能跨到空轨道上,跨过去就能自由移动,也就是导电。这种空隙宽度不超过5ev的固体,有时能导电有时不能导电,所以叫半导体。

如果空隙超过5ev,那基本就得歇菜,正常情况下电子是跨不过去的,这就是绝缘体。当然,如果是能量足够大的话,别说5ev的空隙,50ev都照样跑过去,比如高压电击穿空气。

到这,由量子力学发展出的能带理论就差不多成型了,能带理论系统地解释了导体、绝缘体和半导体的本质区别,即,取决于满轨道和空轨道之间的间隙,学术点说,取决于价带和导带之间的禁带宽度。



半导体离芯片原理还很遥远,别急。

很明显,像导体这种直男没啥可折腾的,所以导线到了今天仍然是铜线,技术上没有任何进展,绝缘体的命运也差不多。

半导体这种暧暧昧昧的性格最容易搞事情,所以与电子设备相关的产业基本都属于半导体产业,如芯片、雷达。

下面有点烧脑细胞。

基于一些简单的原因,科学家用硅作为半导体的基础材料。硅的外层有4个电子,假设某个固体由100个硅原子组成,那么它的满轨道就挤满了400个电子。这时,用10个硼原子取代其中10个硅原子,而硼这类三价元素外层只有3个电子,所以这块固体的满轨道就有了10个空位。这就相当于在挤满人的公交车上腾出了几个空位子,为电子的移动提供了条件。这叫P型半导体。

同理,如果用10个磷原子取代10个硅原子,磷这类五价元素外层有5个电子,因此满轨道上反而又多出了10个电子。相当于挤满人的公交车外面又挂了10个人,这些人非常容易脱离公交车,这叫N型半导体。

现在把PN这两种半导体面对面放一起会咋样?不用想也知道,N型那些额外的电子必然是跑到P型那些空位上去了,一直到电场平衡为止,这就是大名鼎鼎的“PN结”。(动图来自《科学网》张云的博文)



这时候再加个正向的电压,N型半导体那些额外的电子就会源源不断跑到P型半导体的空位上,电子的移动就是电流,这时的PN结就是导电的。



如果加个反向的电压呢?从P型半导体那里再抽电子到N型半导体,而N型早已挂满了额外的电子,多出来的电子不断增强电场,直至抵消外加的电压,电子就不再继续移动,此时PN结就是不导电的。



当然,实际上还是会有微弱的电子移动,但和正向电流相比可忽略不计。



如果你已经被整晕了,没关系,用大白话总结一下:PN结具有单向导电性。

好了,我们现在已经有了单向导电的PN结,然后呢?把PN结两端接上导线,就是二极管:



有了二极管,随手搭个电路:



三角形代表二极管,箭头方向表示电流可通过的方向,AB是输入端,F是输出端。如果A不加电压,电流就会顺着A那条线流出,F端就没了电压;如果AB同时加电压,电流就会被堵在二极管的另一头,F端也就有了电压。假设把有电压看作1,没电压看作0,那么只有从AB端同时输入1,F端才会输出1,这就是“与门电路”。同理,把电路改成这样,那么只要AB有一个输入1,F端就会输出1,这叫“或门电路”:



现在有了这些基本的逻辑门电路,离芯片就不远了。你可以设计出一种电路,它的功能是,把一串1和0,变成另一串1和0。

简单举个例子,给第二个和第四个输入端加电压,相当于输出0101,经过特定的电路,输出端可以变成1010,即第一个和第三个输出端有电压。



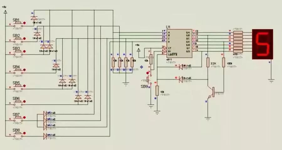
我们来玩个稍微复杂一点的局:



左边有8个输入端,右边有7个输出端,每个输出端对应一个发光管。从左边输入一串信号:00000101,经过中间一堆的电路,使得右边输出另一串信号:1011011。1代表有电压,0代表无电压,有电压就可以点亮对应的发光管,即7个发光管点亮了5个,于是,就得到了一个数字“5”,如上图所示。

终于,我们已经搞定了数字是如何显示的!如果你想进行1+1的加法运算,其电路的复杂程度就已经超过了99%的人的智商了,即便本僧亲自出手,设计电路的运算能力也抵不过一副算盘。

直到有一天,有人用18000只电子管,6000个开关,7000只电阻,10000只电容,50万条线组成了一个超级复杂的电路,诞生了人类第一台计算机,重达30吨,运算能力5000次/秒,还不及现在手持计算器的十分之一。不知道当时的工程师为了安装这堆电路,脑子抽筋了多少回。



接下来的思路就简单了,如何把这30吨东西,集成到指甲那么大的地方上呢?这就是芯片。

三、芯片制造与中国技术

为了把30吨的运算电路缩小,工程师们把多余的东西全扔了,直接在硅片上制作PN结和电路。下面从硅片出发,说说芯片的制作过程和中国所处的水平。

1. 第一:硅



把这玩意儿氯化了再蒸馏,可以得到纯度很高的硅,切成片就是我们想要的硅片。硅的评判指标就是纯度,你想想,如果硅里有一堆杂质,那电子就别想在满轨道和空轨道之间跑顺畅。

太阳能级高纯硅要求99.9999%,这玩意儿全世界超过一半是中国产的,早被玩成了白菜价。芯片用的电子级高纯硅要求99.999999999%(别数了,11个9),几乎全赖进口,直到2018年江苏的鑫华公司才实现量产,目前年产0.5万吨,而中国一年进口15万吨。

难得的是,鑫华的高纯硅出口到了半导体强国韩国,品质应该还不错。不过,30%的制造设备还得进口……

高纯硅的传统霸主依然是德国Wacker和美国Hemlock(美日合资),中国任重而道远。

2. 第二:晶圆

硅提纯时需要旋转,成品就长这样:



所以切片后的硅片也是圆的,因此就叫“晶圆”。这词是不是已经有点耳熟了?



切好之后,就要在晶圆上把成千上万的电路装起来的,干这活的就叫“晶圆厂”。各位拍脑袋想想,以目前人类的技术,怎样才能完成这种操作?

用原子操纵术?想多了,朋友!等你练成御剑飞行的时候,人类还不见得能操纵一个一个原子组成各种器件。晶圆加工的过程有点繁琐。

首先在晶圆上涂一层感光材料,这材料见光就融化,那光从哪里来?光刻机,可以用非常精准的光线,在感光材料上刻出图案,让底下的晶圆裸露出来。然后,用等离子体这类东西冲刷,裸露的晶圆就会被刻出很多沟槽,这套设备就叫刻蚀机。在沟槽里掺入磷元素,就得到了一堆N型半导体。

完成之后,清洗干净,重新涂上感光材料,用光刻机刻图,用刻蚀机刻沟槽,再撒上硼,就有了P型半导体。

实际过程更加繁琐,大致原理就是这么回事。有点像3D打印,把导线和其他器件一点点一层层装进去。



这块晶圆上的小方块就是芯片。芯片放大了看就是成堆成堆的电路,这些电路并不比那台30吨计算机的电路高明,最底层都是简单的门电路。只是采用了更多的器件,组成了更庞大的电路,运算性能自然就提高了。

据说这就是一个与非门电路:



提个问题:为啥不把芯片做的更大一点呢?这样不就可以安装更多电路了吗?性能不就赶上外国了嘛?

这个问题很有意思,答案出奇简单:钱!一块300mm直径的晶圆,16nm工艺可以做出100块芯片,10nm工艺可以做出210块芯片,于是价格就便宜了一半,在市场上就能死死摁住竞争对手,赚了钱又可以做更多研发,差距就这么拉开了。

说个题外话,中国军用芯片基本实现了自给自足,因为咱不计较钱嘛!可以把芯片做的大大的。另外,越大的硅片遇到杂质的概率越大,所以芯片越大良品率越低。总的来说,大芯片的成本远远高于小芯片,不过对军方来说,这都不叫事儿。



可别把“龙芯”和“汉芯”混为一谈

3. 第三:设计与制造

用数以亿计的器件组成如此庞大的电路,想想就头皮发麻,所以芯片的设计异常重要,重要到了和材料技术相提并论的地步。

一个路口红绿灯设置不合理,就可能导致大片堵车。电子在芯片上跑来跑去,稍微有个PN结出问题,电子同样会堵车。这种精巧的线路设计,只有一种办法可以检验,那就是:用!大量大量的用!现在知道芯片成本的重要性了吧,因为你不会多花钱去买一台性能相同的电脑,而芯片企业没了市场份额,很容易陷入恶性循环。

正因为如此,芯片设计不光要烧钱,也需要时间沉淀,属于“烧钱烧时间”的核心技术。既然是核心技术,自然就会发展出独立的公司,所以芯片公司有三类:设计制造都做、只做设计、只做制造。

半导体是台湾少有的仍领先大陆的技术了,基于两岸实质上的分治状态,所以中国大陆和台湾暂且分开表述。

早期的设计制造都是一块儿做的,最有名的:美国英特尔、韩国三星、日本东芝、意大利法国的意法半导体;中国大陆的:华润微电子、士兰微;中国台湾的:旺宏电子等。

外国、台湾、大陆三方,最落后的就是大陆,产品多集中在家电遥控器之类的低端领域,手机、电脑这些高端芯片几乎空白!



后来随着芯片越来越复杂,设计与制造就分开了,有些公司只设计,成了纯粹的芯片设计公司。如,美国的高通、博通、AMD,中国台湾的联发科,大陆的华为海思、展讯等。

挨个点评几句。

大名鼎鼎的高通就不多说了,世界上一半手机装的是高通芯片;博通是苹果手机的芯片供应商,手机芯片排第二毫无悬念;AMD和英特尔基本把电脑芯片包场了。这些全是美国公司,世界霸主真不是吹的。

台湾联发科走的中低端路线,手机芯片的市场份额排第三,很多国产手机都用,比如小米、OPPO、魅族。不过最近被高通干的有点惨,销量连连下跌。

华为海思是最争气的,大家肯定看过很多故事了,不展开。除了通信芯片,海思也做手机用的麒麟芯片,市场份额随着华为手机的增长排进了前五。个人切身体会,海思芯片的进步真的相当不错(这一波广告,不收华为一分钱)。

展讯是清华大学的校办企业,比较早的大陆芯片企业,毕竟不能被人剃光头吧,硬着头皮上,走的是低端路线。前段时间传出了不少危机,后来又说是变革的开始,过的很不容易,和世界巨头相差甚多。

大陆还有一批芯片设计企业,晨星半导体、联咏科技、瑞昱半导体等,都是台湾老大哥的子公司,产品应用于电视、便携式电子产品等领域,还挺滋润。

在大陆的芯片设计公司,台湾顶住了大半边天!



还有一类只制造、不设计的晶圆代工厂,这必须得先说台湾的台积电。正是台积电的出现,才把芯片的设计和制造分开了。2017年台积电包下了全世界晶圆代工业务的56%,规模和技术均列全球第一,市值甚至超过了英特尔,成为全球第一半导体企业。

晶圆代工厂又是台湾老大哥的天下,除了台积电这个巨无霸,台湾还有联华电子、力晶半导体等等,连美国韩国都得靠边站。

大陆最大的代工厂是中芯国际,还有上海华力微电子也还不错,但技术和规模都远不及台湾。不过受制于台湾诡谲的社会现状,台积电开始布局大陆,落户南京。这几年台资、外企疯狂在大陆建晶圆代工厂,这架势和当年合资汽车有的一拼。



大陆的中芯国际具备28nm工艺,14nm的生产线也在路上,可惜还没盈利。大家还是愿意把这活交给台积电,台积电几乎拿下了全球70%的28nm以下代工业务。

美国、韩国、台湾已具备10nm的加工能力,最近几个月台积电刚刚上线了7nm工艺,稳稳压过三星,首批客户就是华为的麒麟980芯片。这俩哥们儿早就是老搭档了,华为设计芯片,台积电加工芯片。

说真的,如果大陆能整合台湾的半导体产业,并利用灵活的政策和庞大的市场促进其进一步升级,土工追赶美帝的步伐至少轻松一半。现在嘛,大陆任重而道远呐!



4. 第四:核心设备

芯片良品率取决于晶圆厂整体水平,但加工精度完全取决于核心设备,就是前面提到的“光刻机”。

光刻机,荷兰阿斯麦公司(ASML)横扫天下!不好意思,产量还不高,你们慢慢等着吧!无论是台积电、三星,还是英特尔,谁先买到阿斯麦的光刻机,谁就能率先具备7nm工艺。没办法,就是这么强大!



日本的尼康和佳能也做光刻机,但技术远不如阿斯麦,这几年被阿斯麦打得找不到北,只能在低端市场抢份额。

阿斯麦是唯一的高端光刻机生产商,每台售价至少1亿美金,2017年只生产了12台,2018年预计能产24台,这些都已经被台积电三星英特尔抢完了,2019年预测有40台,其中一台是给咱们的中芯国际。

既然这么重要,咱不能多出点钱吗?第一:英特尔有阿斯麦15%的股份,台积电有5%,三星有3%,有些时候吧,钱不是万能的。第二,美帝整了个《瓦森纳协定》,敏感技术不能卖,中国、朝鲜、伊朗、利比亚均是被限制国家。

有意思的是,2009年上海微电子的90纳米光刻机研制成功(核心部件进口),2010年美帝允许90nm以上设备销售给中国,后来中国开始攻关65nm光刻机,2015年美帝允许65nm以上设备销售给中国,再后来美帝开始管不住小弟了,中芯国际才有机会去捡漏一台高端机。

不过咱也不用气馁,咱随便一家房地产公司,销售额轻松秒杀阿斯麦,哦耶!



重要性仅次于光刻机的刻蚀机,中国的状况要好很多,16nm刻蚀机已经量产运行,7-10nm刻蚀机也在路上了,所以美帝很贴心的解除了对中国刻蚀机的封锁。

在晶圆上注入硼磷等元素要用到“离子注入机”,2017年8月终于有了第一台国产商用机,水平先不提了。离子注入机70%的市场份额是美国应用材料公司的。涂感光材料得用“涂胶显影机”,日本东京电子公司拿走了90%的市场份额。即便是光刻胶这些辅助材料,也几乎被日本信越、美国陶氏等垄断。



2015年至2020年,国内半导体产业计划投资650亿美元,其中设备投资500亿美元,再其中480亿美元用于购买进口设备。

算下来,这几年中国年均投入130亿,而英特尔一家公司的研发投入就超过130亿美元。

论半导体设备,中国,任无比重、道无比远啊!

5. 第五:封测

芯片做好后,得从晶圆上切下来,接上导线,装上外壳,顺便还得测试,这就叫封测。

封测又又又是台湾老大哥的天下,排名世界第一的日月光,后面还跟着一堆实力不俗的小弟:矽品、力成、南茂、欣邦、京元电子。

大陆的三大封测巨头,长电科技、华天科技、通富微电,混的都还不错,毕竟只是芯片产业的末端,技术含量不高。

四、中国芯

说起中国芯片,不得不提“汉芯事件”。2003年上海交通大学微电子学院院长陈进教授从美国买回芯片,磨掉原有标记,作为自主研发成果,骗取无数资金和荣誉,消耗大量社会资源,影响之恶劣可谓空前!以致于很长一段时间,科研圈谈芯色变,严重干扰了芯片行业的正常发展。



硅原料、芯片设计、晶圆加工、封测,以及相关的半导体设备,绝大部分领域中国还是处于“任重而道远”的状态,那这种懵逼状态还得持续多久呢?根据“烧钱烧时间”理论,掐指算算,大约是2030年吧!国务院印发的《集成电路产业发展纲要》明确提出,2030年集成电路产业链主要环节达到国际先进水平,一批企业进入国际第一梯队,产业实现跨越式发展。

当前,中国芯片的总体水平差不多处在刚刚实现零突破的阶段,虽然市场份额微乎其微,但每个领域都参了一脚,前景还是可期待的。



五、极限

文末,习惯性抱怨一下人类科技的幼稚。芯片,作为大伙削尖脑袋能达到的最高科技水准,其基础的能带理论竟然只是个近似理论,电子的行为仍然没法精确计算。再往大了说,别看现在的技术纷繁复杂,其实就是玩玩电子而已,至于其他几百种粒子,还完全不知道怎么玩!

芯片加工精度已经到了7nm,虽然三星吹牛说要烧到3nm,可那又如何?你还能继续烧吗?1nm差不多就是几个原子而已,量子效应非常显著,近似理论就不好使了,电子的行为更加难以预测,半导体行业就得在这儿歇菜。

烧钱也好,烧时间也罢,烧到尽头就是理论物理。基础科学除了烧钱烧时间,还得烧人,烧的异常惨烈,100个高智商,99个都是垫脚石!工程师可以半道出家,但物理学家必须科班出身,基础科学在中国被忽视了五千多年,如今每年填报热度还不如耍戏的。

不能光折腾电子了,为了把中微子也用起来,咱赶紧忽悠,哎,不对,是呼吁更多孩子学基础科学吧!

发新帖

最新评论

关闭

站长推荐上一条 /1 下一条


关于我们|免责声明|广告合作|手机版|英语家园 ( 鄂ICP备2021006767号-1|鄂公网安备42010202000179号 )

GMT+8, 2026-4-28 21:54

Powered by Discuz! X3.5

© 2001-2026 Discuz! Team.

快速回复 返回顶部 返回列表