近日,雅思考试因成绩判定出现技术故障,启动大规模退费与成绩更新,引发广泛关注。
11月18日,雅思主办方英国文化教育协会向南都记者确认,该故障影响时段为2023年8月至2025年9月,涉及“一小部分考生”,目前系统已修复并全面启动复核与退款机制。
A major scoring error in the IELTS exam system has drawn widespread attention, with the British Council confirming on Tuesday that it has launched extensive score reviews and full refunds for affected candidates.
The technical fault, which affected exams held from August 2023 to September 2025 and involved "a small proportion of test takers", has been fixed, and a full verification and refund process is now in place.

网友晒出的雅思邮件截图
“雅思改分”引热议
社交平台上考生反应两极
在社交平台,相关讨论持续升温。南都记者在小红书上以“雅思改分”“雅思退款”为关键词搜索,发现网友对此评价褒贬不一。

小红书相关帖子
一位郑州考生在社交平台上说,他于2024年在不同时间参加了两场雅思考试,当时成绩是6.5分,已经达到了学校要求,便没有再关注。
11月12日,他在收到雅思官方一封退费通知邮件及两条短信后,登录官方平台核实详情,竟发现自己参加的两场考试均符合退费条件。“这简直是天降横财。”他形容道。
A candidate from Zhengzhou, Henan province said they took two IELTS tests in 2024, both scoring 6.5, and never checked the results. On Nov 12, after an unexpected refund notice, they found both tests eligible for full refunds. "It feels like money falling from the sky," they wrote.


然而,在此次事件中,部分个体所承受的代价可能远非“全额退费”可以弥补。
一位广东考生表示,去年三战雅思未达目标分数,在耗尽心力与金钱后,最终无奈放弃了攻读研究生的理想。近日却被告知其中一次成绩本已达标,“如果当时就看到这个分数,我的人生路径或许完全不同。”
For some candidates, the consequences went far beyond financial loss. One test taker from Guangdong province took the IELTS three times last year without reaching the target and ultimately abandoned plans for postgraduate study. It was only recently discovered that one of the past scores should have met the requirement. "Had I known back then, my life path might have been completely different," the candidate said.


技术故障波及两年考期
退费需在明年5月1日前办理
根据雅思考试主办方的回复,此次事件的根本原因被归咎于一起“技术故障”。该故障影响了自2023年8月起至2025年9月止,长达两年多时间内的考生成绩。
The British Council attributed the incident to a "technical fault" affecting results over a 25-month period.
目前,雅思官方已承诺为所有成绩受影响的考生办理全额退费。
据悉,单次雅思考试的费用,以中国大陆地区为例,2025年普通雅思考试费用为2170元人民币。
雅思方面还明确了具体善后流程:考生需通过雅思官方微信小程序查询更新成绩、确认邮寄地址以获取新版纸质成绩单,退费需在2026年5月1日前通过小程序办理,预计30个工作日到账。
In Chinese mainland, the 2025 IELTS fee is 2,170 yuan. Full refunds will be issued to affected candidates, with applications via the official WeChat mini-program due by May 1, 2026, and processing expected within 30 working days.
官方已启动善后
提供证明与退款
雅思方面提醒,考生可以登录雅思官方微信小程序“雅思考试官方服务平台”,查询更新后的最终成绩。官方也成立了专项客服中心,协助相关考生处理好后续事宜,包括全额退费、查询更新后的成绩、提供电子成绩单及纸质成绩单、以及为有需要的考生提供官方协助。如有需要,主办方可出具官方证明信,供考生提供给大学或机构说明情况。
A dedicated team is available to assist with refunds, accessing updated scores, issuing new test report forms, and providing official letters to universities or institutions if needed.
对于担心自己分数受影响的广大考生,官方建议密切关注邮箱。“如雅思成绩没有发生变化,即意味着考生成绩没有受到影响。” 考生亦可通过官方微信小程序自助查询。
Candidates concerned about their scores are advised to monitor their email. "If no update has been received, the score was not affected," the organization said.


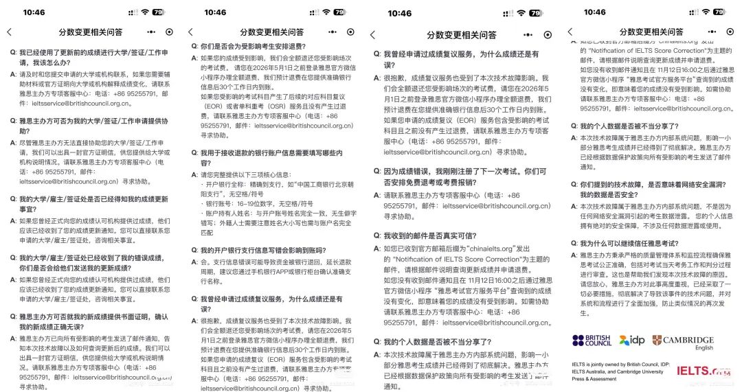
雅思考试分数变更相关问答
来源:南方都市报
|
|