开启辅助访问
浅色 暗色
随便看看

 找回密码
 注册

QQ登录

只需一步,快速开始

扫一扫,访问移动社区

搜索
英语家园 门户 心情驿站 查看主题

哈工大大四学生被开除,痛失30万年薪:你不吃学习的苦,就要吃生活的苦

发布者: englishfa | 发布时间: 2020-7-9 12:29| 查看数: 971| 评论数: 0|帖子模式



作者:乔巴   来源:富书(ID: kolfrc)

快速变化的时代,舒适区已经越来越少。


(点击右边三个点,可调整速度,电脑上可下载)

♬ 点上方绿标可收听洞见主播简宁朗读音频

01

入学的时候多风光,开除的时候就多狼狈。

昨天,参加老乡会,席间听到一件事。

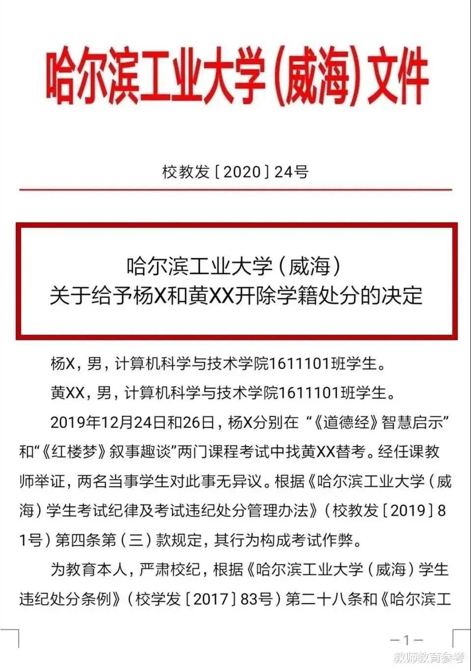
一个老乡的堂弟在哈工大威海校区读书,前几天因为替考被校方开除了。

这个孩子今年大四,还有半个月就要毕业了,本来已经拿到了一家互联网大厂的offer,年薪30万。

可现在不仅30万的工作没了,连前途都没了。

我听了还挺震惊。

在我印象里,哈工大是老牌名校,能考上的绝对是学霸,属于典型的“别人家的孩子”。

可是,这么优秀的学生,这么好的学校,竟然被开除,真是哀其不幸,怒其不争。

回到家里一查,果然。



老乡和我说起他堂弟的事情。

他们家条件很一般,父母辛苦供他上学。

在他们那里,能考上重本不容易,还是哈工大这样的名牌学校,一时之间成了众人夸奖的对象。

每年过年,街坊邻居看到他回家,都要竖起大拇指说一句:哟,我们的高材生回来啦!

他父母听到这个,也是喜笑颜开,觉得自己儿子争气,将来可以去大城市发展了,会有出息。

可是现在,一张冰冷的开除通知摆在面前,之前所有的光荣和愿望都化为灰烬。

更可怕的是,开除以后他就没本科文凭了,现在哪有好工作会给高中文凭呢?

人生履历上有了污点,以后的路恐怕会越走越窄。

真是难以想象,他要怎么向含辛茹苦的父母交代,他父母又怎么面对身边人的议论?

真的应了那句话:你入学的时候多风光,被开除的时候就有多狼狈。



02

今天你混日子,明天日子混了你。

事情发生以后,有网友说,哈工大的处分是否太过分了,只有半个月就毕业了,可不可以睁一只眼闭一只眼?

要我说,孩子毕业前被开除,确实痛心又可惜。

可是,这能怪谁呢?只能怪替考的人自作自受。

校规上明明写着替考开除,你还要以身试法,就别怪哈工大按章办事。

这些年,高校严进严出已经成为常态,尤其是哈工大这样的一流高校,更是高标准严要求。

这既是对学生负责,也是对社会负责。

毕竟一个在学校里都不安分守己遵守规则的人,到了更加复杂的社会上,可能一时不慎会犯下更大的错。

人生从来没有后悔药,每个人都必须为自己的行为负全部责任。

有人说,世界上有个定律:苦难守恒定律

苦难,是人生的基本特征,每一个人一辈子吃苦的总量是恒定的。

它既不会凭空消失,也不会无故产生。

它只会从一个阶段转移到另一个阶段,或者从一种形式转化成另外一种形式。

换句话说,虽然不是每个人都能登上顶峰,但人生该吃的苦,一点都不会少。

你今天贪图安逸不想复习不想麻烦找人替考,明天可能就要承受多得多的苦痛。

给自己挖坑的事,明明不值却总有人去做。

还记得前两年,《人民日报》在微信上发过一篇文章——《致沉睡中的大学生:你不失业,天理难容!

文章批判那些舒服地坐在象牙塔里,虚度光阴葬送自己前程的大学生们。

不少网友评论,这些荒废光阴的大学生,还没有走进社会,其实就已经输了。



年轻的时候,如果你好好奋斗,即使运气不好,至少不会过得太糟糕。

最可怕的,其实是你选择了眼前安逸,那结果就是温水煮青蛙,在未来没得选的苦难里,慢慢烂掉。

这个世界最真实的法则就是:今天你混日子,明天日子一定混了你。

03

所有觉得学习苦的人,大多是没有挨过现实的耳光。

知乎上有个热门话题:

为什么大多数人宁愿吃生活的苦,也不愿吃学习的苦?

其中一位点赞最高的答主特雷西亚是这样回答的:

生活的苦难可以被疲劳麻痹,被娱乐转移,无论如何只要还生存着,行尸走肉也可以得过且过,最终习以为常,可以称之为钝化。

学习的痛苦在于,你始终要保持敏锐的触感,保持清醒的认知、丰沛的感情,这不妨叫锐化。

通俗的讲,生活的苦大多是重复性的,让你在日复一日的平庸中慢慢消磨。

就像肌肉的疼痛感一样,持续经历同样的痛感久了,你也就慢慢习惯了。

而学习的苦则是非重复性的,需要你不断思考和汲取。

每隔一段时间,你的知识体系就必须更新一次,因而无知感会时刻折磨你。

生活的苦可以通过眼前的娱乐来自我麻痹,让自己对痛苦的感知渐渐丧失。

而学习却只能在长久的学习积累中,慢慢感受到知识带来的好处和力量。

一个是眼前伸手可得的欢愉和快感,一个是延迟满足感的精进过程。

人性很脆弱,没有长远眼光的人,都容易选择暂时的安逸。

可是,我们可能都有过这样的经历,一旦心散了,时间感就钝化了,再想集中起来难上加难。

这就是混日子的魔咒,越混越依赖,越混越迟钝。

问题是,这世界上哪里有好走的路呢?

你以为逃避了苦难,其实不过是以另外的方式在另外的时间点呈现而已。

有句话说得好:你不吃学习的苦,就要吃生活的苦。

社会远比校园复杂,今天校园都已经无法容忍混日子的人了,明日社会的惩罚会残酷百倍。

说到底,混日子的人,大多数还没有挨过现实的耳光,没有吃过真正的苦头,没有体会过身不由己的无奈。

等到他们被生活压得抬不起头,没有路走的时候,才会明白,那些为了讨生活不得已而吃的苦,就是当年混日子的代价。

所以,当你还有选择的时候,你要珍惜这份自由。



04

人生的每一口蜜糖,都要用汗水去换取。

蔡康永说:人生最可悲的就是在奋斗的年纪选择安逸。

因为:

逃避了游泳便会失去接触喜欢之人的机会。

逃避了英语,便会与想要的工作失之交臂。

越逃避,越失去,越没有选择的机会。

20岁的时候我们觉得青春很漫长,可以玩一玩,浪一浪;

可是真的一眨眼,30岁就已经在人生的门口,再想折腾怕早已拖家带口。

人生没有白走的路,每一步都算数。

你以为逃过的艰辛和困苦,其实不过是未来路上更凶猛的拦路虎。

所有混日子的人,看起来有点小聪明,其实不过是“间歇性踌躇满志,持续性混吃等死”。

相反,所有厉害的人,都懂得延迟满足的价值,也懂得点滴之间持续精进的意义。

久而久之,就拉开了差距,这也是平庸与优秀、贫穷与富有之间,最本质的距离。

世界自有它的法则,对我们而言,最大的公平莫过于:

每一个小小成功的背后都是日积月累的付出,每一口蜜糖都需要用苦涩的汗水去换取。

在这个快速变化的社会里,舒适区已经越来越少。

扎牢你的堤坝,才能抵御命运一波又一波的巨浪。

说到底,人生就像四季,春华秋实,夏雨冬雪,自有规律。

有人说:“春天是该播种的时节,你拖到夏天才行动,虽然也辛苦付出了,但秋天的收成肯定不会太好,冬天就可能吃不饱。”

相反,在该奋斗的年纪好好努力,你会发现人生皆是春夏秋冬的馈赠。

发新帖

最新评论

关闭

站长推荐上一条 /1 下一条


关于我们|免责声明|广告合作|手机版|英语家园 ( 鄂ICP备2021006767号-1|鄂公网安备42010202000179号 )

GMT+8, 2026-4-30 05:41

Powered by Discuz! X3.5

© 2001-2026 Discuz! Team.

快速回复 返回顶部 返回列表