开启辅助访问
浅色 暗色
随便看看

 找回密码
 注册

QQ登录

只需一步,快速开始

扫一扫,访问移动社区

搜索
英语家园 门户 双语新闻 查看主题

男子“替跑”获女子组冠军?官方回应

发布者: enfamily | 发布时间: 2026-4-18 23:33| 查看数: 35| 评论数: 0|帖子模式

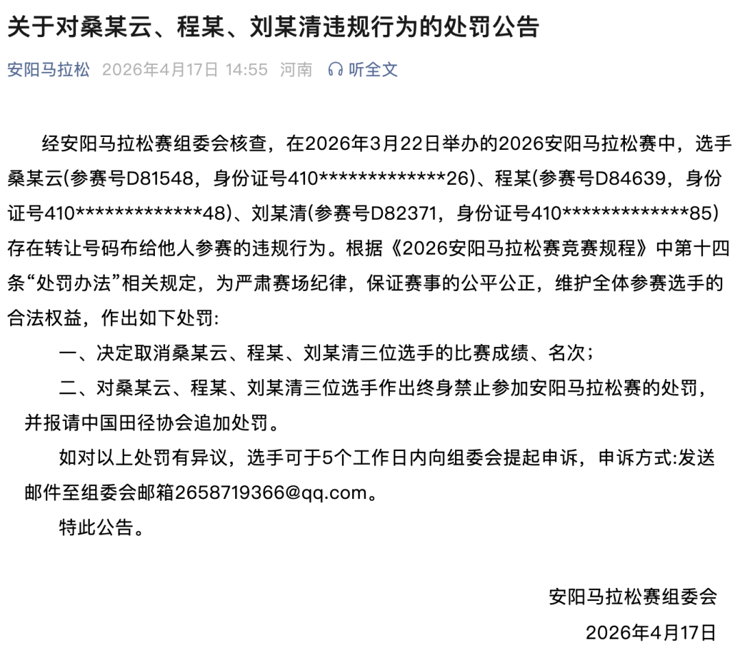
17日,“安阳马拉松”官方账号发布《关于对桑某云、程某、刘某清违规行为的处罚公告》提到:

选手桑某云(参赛号D81548,身份证号410*************26)、程某(参赛号D84639,身份证号410*************48)、刘某清(参赛号D82371,身份证号410*************85)存在转让号码布给他人参赛的违规行为。作出如下处罚:

一、决定取消桑某云、程某、刘某清三位选手的比赛成绩、名次;

二、对桑某云、程某、刘某清三位选手作出终身禁止参加安阳马拉松赛的处罚,并报请中国田径协会追加处罚。

Organizers of the 2026 Anyang Marathon have imposed lifetime bans on three runners after finding that they transferred their race bibs to other people.

The punishment came after online posts questioned why the winner of the women's Anyang-resident award appeared to be male in race photos.

The Anyang Marathon organizing committee said in a penalty notice issued on April 17 that an internal review found runners, identified only by their surnames Sang, Cheng and Liu, had violated race rules during the March 22 event by allowing others to compete under their bib numbers.

Under the competition rules for the 2026 race, the organizers said they had canceled the three runners' results and rankings, barred them for life from taking part in the Anyang Marathon and asked the Chinese Athletics Association to consider additional punishment.



据了解,3月22日,河南安阳马拉松在安阳市文体中心鸣枪开跑。

4月14日,“安阳马拉松”公布了安阳市居民获奖名单后,有多名网友发文指出,半程马拉松女子项目安阳市居民第一名获奖者的号码牌在比赛中是佩戴在一名男子胸前,存在替跑行为。

The controversy erupted after the event's award list released on April 14 triggered online questions. Social media users said the bib belonging to the winner of the women's half marathon Anyang-resident category had been seen on a male runner during the race, raising suspicions of a substitute runner.



组委会公布的获奖名单显示,第一名获奖者为桑某某,号码D81548,成绩为1小时29分05秒。多位网友发布的现场比赛图片显示,D81548号码布佩戴在了一名男子的胸前。



纵览新闻消息,4月17日上午,记者联系了安阳马拉松主办单位之一的安阳市文化广电体育旅游局,群体科相关负责人表示,涉事选手确实存在替跑行为,将取消成绩,作出处罚。

据介绍,2026安阳马拉松赛是2026年河南省首场大型马拉松赛事,有2.6万名跑者参加,级别为中国田径协会认证的A1类赛事,设马拉松(42.195公里)、半程马拉松(21.0975公里)两个项目。

The 2026 Anyang Marathon was billed as Henan province's first large-scale marathon of the year. Organizers said about 26,000 runners took part in the event, which included marathon and half marathon races.

此前,安阳马拉松组委会公布了各个组别的奖励办法,女子半程马拉松安阳市民奖第一名获得者奖金是1000元。

来源:中国青年报 安阳马拉松 纵览新闻 上海日报Shine

发新帖

最新评论

关闭

站长推荐上一条 /1 下一条

如需帮助
联系管理

关于我们|免责声明|广告合作|手机版|英语家园 ( 鄂ICP备2021006767号-1|鄂公网安备42010202000179号 )

GMT+8, 2026-4-19 10:39

Powered by Discuz! X3.5

© 2001-2026 Discuz! Team.

快速回复 返回顶部 返回列表