开启辅助访问
浅色 暗色
随便看看

 找回密码
 注册

QQ登录

只需一步,快速开始

扫一扫,访问移动社区

搜索
英语家园 门户 健康养生 查看主题

国家版“防癌说明书”来了!一半内容与吃有关......

发布者: x-kai | 发布时间: 2026-4-13 17:35| 查看数: 51| 评论数: 0|帖子模式

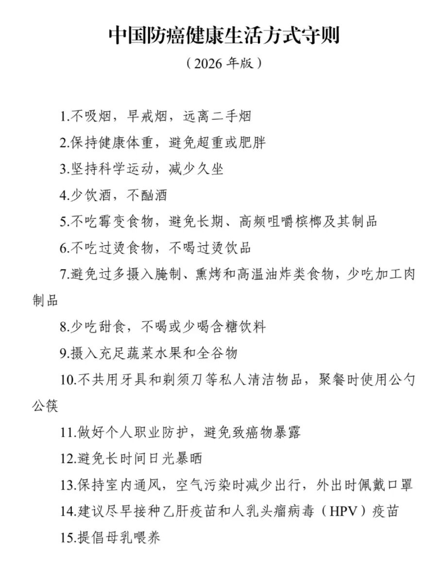
今年4月15日至21日是第32个全国肿瘤防治宣传周,宣传主题是“早防早筛早治 同心携手抗癌”。近日,国家卫生健康委正式发布了《中国防癌健康生活方式守则》,15条防癌法则,覆盖生活方方面面,句句实用、人人能学,照着做就能大幅降低患癌风险,护好自己和家人的健康。



责编|翟巧红 编辑|张素玲

来源|人民网微信 ID:people_rmw综合国家卫健委

发新帖

最新评论

关闭

站长推荐上一条 /1 下一条

如需帮助
联系管理

关于我们|免责声明|广告合作|手机版|英语家园 ( 鄂ICP备2021006767号-1|鄂公网安备42010202000179号 )

GMT+8, 2026-4-22 00:26

Powered by Discuz! X3.5

© 2001-2026 Discuz! Team.

快速回复 返回顶部 返回列表