开启辅助访问
浅色 暗色
随便看看

 找回密码
 注册

QQ登录

只需一步,快速开始

扫一扫,访问移动社区

搜索
英语家园 门户 家长课堂 查看主题

如何挖掘孩子的生长潜力?做好这3点事半功倍

发布者: wangxiaoya | 发布时间: 2026-1-29 22:04| 查看数: 71| 评论数: 0|帖子模式



在上一篇文章《孩子几岁停止长高?家长务必记住这几个关键节点》中,我给大家详细介绍了孩子身高增长的“终点线”信号,这时,很多家长就比较好奇,在冲刺抵达终点之前,我们还能做些什么?

事实上,虽然遗传设定了身高的基本蓝图,但后天因素,尤其是在骨骺线闭合前的关键几年,科学的养育方式足以对最终身高产生举足轻重的影响

接下来我们就从营养、运动、睡眠这三大影响生长的可干预支柱,提供具体、可行的建议,帮助您抓住孩子长高的“最后冲刺期”。

营养:均衡膳食是基础,拒绝盲目进补

《中国学龄儿童膳食指南(2022)》强调:6-18 岁孩子需保证 “三餐规律、营养均衡”,无需额外服用增高保健品(会增加肝肾负担)。

关于生长,我们需要的关键营养素是:蛋白质和钙。

膳食指南

指南建议每天摄入鸡蛋、牛奶、鱼虾、豆制品等优质蛋白(如每天 300-500 毫升牛奶),而钙无需过量补,通过天然食物摄入即可(如奶制品、虾皮、深绿色蔬菜),重点补充维生素 D 促进吸收。

同时需要注意避免误区:减少高油、高糖、高盐食物,避免肥胖(肥胖会影响骨龄超前、加速骨骺线闭合)。





向左滑动查看

运动:持之以恒是关键,拒绝两天晒网

关于运动全球不同年份不同的国家的指南核心共识是高度统一的,建议:每天至少60分钟中高强度有氧活动,并在此基础上每周至少3天融入高强度活动和增强肌肉、骨骼的运动。

温馨提示:对大朋友来说,每天运动可能有点难。但建议单周至少三次运动,总时长加起来最好超过7小时(以达到日均每小时的目标)。



而国家体育总局《儿童青少年科学健身二十条》(2025)这版最新、最详细的实操指南中,它把运动拆解得更具体:



所以会建议大家:

1 . 保证基础活动量

确保孩子每天至少有1小时心率加快、呼吸变深的中高强度活动(如快走、骑车、游泳、球类)。

2 . 丰富活动类型

在一周内,有意识地安排不同的活动,兼顾有氧耐力(跑步、游泳)、肌肉力量(攀爬、自重训练)和骨骼强化(跳绳、篮球),并在这些运动中加入牵伸,以提高柔韧性。

3 . 利用新版“二十条”细化方案

参考其中的分项练习建议,如果孩子时间有限,可以隔天侧重不同的素质练习,例如周一练耐力,周三练力量柔韧。

4 . 管理屏幕与静态时间

设定明确的非学习屏幕使用时间限制(<1小时),并鼓励久坐间隙起身活动。注意:运动不能完全抵消久坐的危害,所以还是要减少久坐的时间哦!

5 . 将运动融入生活

把运动变成游戏和家庭时光,如晚饭后散步、周末爬山骑行。对于青少年,可以鼓励他们参与喜欢的团队运动,这同时有益于社交和心理健康。

这里我作为一个只会检索资料的业余运动人士按年龄段做了一个相对简单的周计划表可供参考,大家还可以再咨询我们专业的运动康复科医生获取更多更详细更个体化的运动计划。

3-5岁学龄前儿童周计划

核心目标:发展基本动作技能,培养运动兴趣,每天活动180分钟以上。



6-12岁小学生周计划

核心目标:确保每天≥60分钟中高强度活动,全面发展各项身体素质。



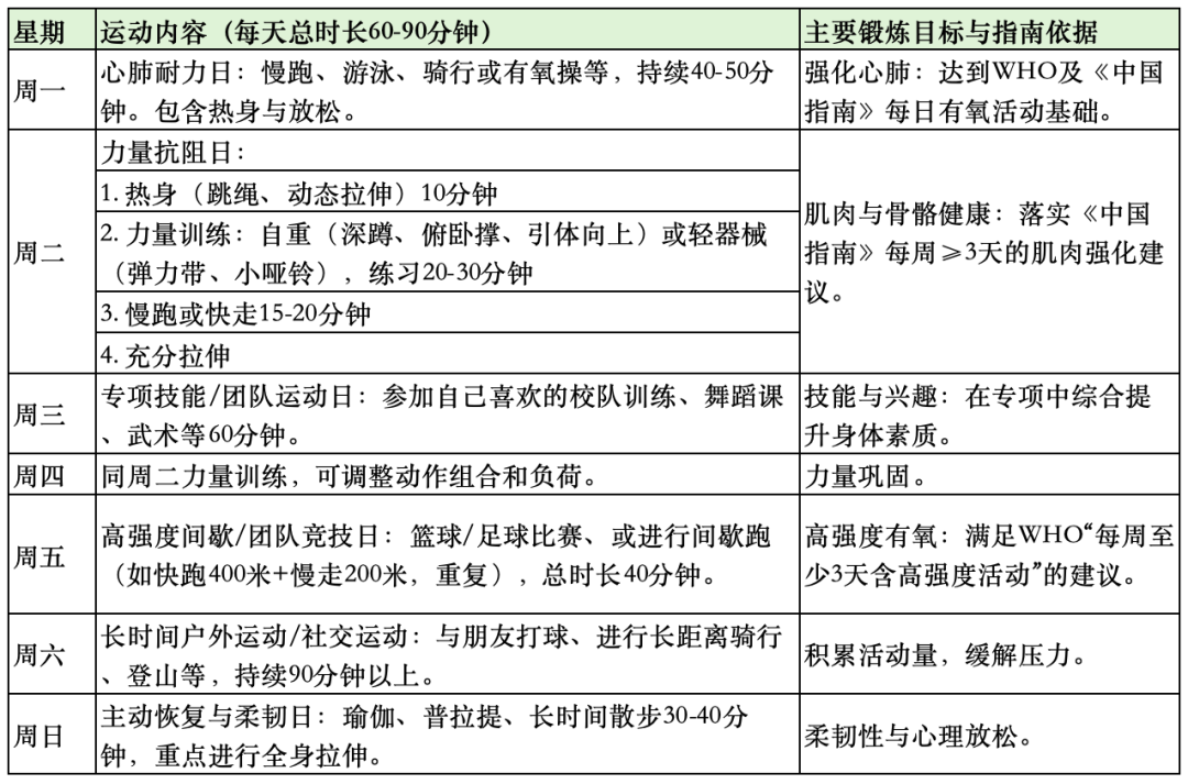
13-17岁青少年周计划

核心目标:在学业压力下维持规律运动,发展可受益终身的运动技能,强化骨骼与肌肉。



睡眠:保质保量是保障,拒绝作息紊乱

如果说营养为身高增长提供了“原材料”,那么睡眠就是将这些原材料转化为生长动力的关键施工期和修复时间。根据美国睡眠医学会(AASM)及多国权威机构的共识,每日推荐睡眠时长如下:



规律作息

我们尽可能坚守规律作息,即使周末和节假日,变动也建议不超过1小时。这能帮助孩子建立强大的内在生物钟,到点自然产生困意,更容易进入深睡眠。

睡眠时打造一个“友好型”的环境

黑暗、安静、温度合适、舒适。留有60-90分钟的“睡前缓冲仪式”,这个期间严格远离手机、平板、电脑和电视。因为屏幕发出的蓝光会强烈抑制褪黑素分泌,扰乱睡眠节律。

避免在睡前批评孩子、讨论令人焦虑的话题或进行激烈运动。可以代之以阅读纸质书、听轻柔音乐、温水淋浴、亲子轻聊等平静活动。

拒绝“开夜车”

熬夜学习效率低下且损害生长,应引导孩子提高白天效率,务必在计划时间前结束学习,让大脑有充分时间放松。

长期的精神压力、焦虑或紧张的家庭氛围,会让孩子即使在睡眠中也难以放松,影响睡眠质量。同时,压力本身会持续激活人体的应激系统,对生长轴产生干扰影响身高增长。

总而言之,孩子的身高增长是一个有规律可循的过程,终点通常在青春期发育基本完成、骨骺线闭合之时。科学判断孩子的生长发育是否正常依赖生长发育监测和骨龄评估,拓展阅读。



骨龄检测是智商税吗?儿科医生:不是,这些情况需要测

在青春期结束身高最终定型前,父母能为孩子们的最终身高所做的、最具性价比的投资就是为孩子提供均衡的营养、充足的睡眠、规律的运动和快乐的心情,以及了解生长发育规律、定期监测及时发现异常并干预,这是帮助孩子发挥最大遗传潜力的最好方式。

拓展阅读:父母一定要了解的孩子青春期发育秘密

如有疑虑,及时寻求专业医生的帮助,进行科学的评估和指导。每个孩子都有自己的生长节奏,在关注身高的同时,同样注重培养他们健康的体魄、自信的心灵和丰富的学识,这些才是陪伴他们一生的财富。



审稿专家 张喆安

卓正物理治疗师 北京体育大学硕士



审稿专家 祝婕

卓正儿科、儿童保健科、儿童生长发育专科医生

华中科技大学同济医学院硕士

参考文献

1. 中国营养学会. (2022). 《中国学龄儿童膳食指南(2022)》. 人民卫生出版社.

2. 中国疾病预防控制中心等. (2021). 《中国人群身体活动指南(2021)》. 人民卫生出版社.

3. 国家体育总局. (2025). 《儿童青少年科学健身二十条》.

4. World Health Organization. (2020). WHO guidelines on physical activity and sedentary behaviour. Geneva: World Health Organization.

5. U.S. Department of Health and Human Services. (2018). Physical Activity Guidelines for Americans, 2nd edition. Washington, DC: U.S. Department of Health and Human Services.

6. Canadian Society for Exercise Physiology. (2020). Canadian 24-Hour Movement Guidelines for Children and Youth. Ottawa, ON: Canadian Society for Exercise Physiology.

7. Australian Government Department of Health. (2021). Physical activity and exercise guidelines for all Australians. Canberra: Australian Government Department of Health.

8. American Academy of Sleep Medicine. (2016). Recommended amount of sleep for pediatric populations. Journal of Clinical Sleep Medicine, 12 (6), 785–786.

内容编辑 Luka

本文来自公众微信号:卓正科普Health Express

发新帖

最新评论

关闭

站长推荐上一条 /1 下一条


关于我们|免责声明|广告合作|手机版|英语家园 ( 鄂ICP备2021006767号-1|鄂公网安备42010202000179号 )

GMT+8, 2026-4-28 10:06

Powered by Discuz! X3.5

© 2001-2026 Discuz! Team.

快速回复 返回顶部 返回列表